浙江建设职业技术学院

211 | 985 | 双一流 | 理工
浙江省 高职(专科) 省重点 公办

8593

格物求新、致远求实

0571-82871234,0571-82608702,0571-82606765,0571-82606932

https://www.zjjs.edu.cn/

图片

浙江建设职业技术学院2020年提前招生章程

2022-06-22 12:56:04      分享至:

  第一章  总  则

  第一条  依据《国务院关于深化考试招生制度改革的实施意见》、《浙江省深化高校考试招生制度综合改革试点方案》、《浙江省高职提前招生试点管理暂行办法》精神,结合当前新型冠状病毒肺炎疫情防控工作相关要求和学校实际情况,特制订本章程。

  第二章 学校概况

  第二条  学校全称为浙江建设职业技术学院,国标代码12862、省标代码0052。办学地点:杭州校区地址为杭州市萧山高教园区、上虞校区地址为绍兴市上虞区。

  第三条  学校是经浙江省政府批准的首批公办全日制普通高等职业技术学院,是“中国特色高水平高职学校和专业建设计划”建设单位(高水平专业群A档)、国家优质高职院校、国家骨干高职院校、教育部高职高专院校人才培养工作水平评估优秀院校、全国首批100所现代学徒制试点单位、全国毕业生就业典型经验高校、全国高职院校服务贡献50强、全国高职院校育人成效50强、全国国防教育特色校和全国定向培养士官试点院校,是浙江省示范性高职院校、浙江省首批数字校园示范校、浙江省高校文化校园建设试点单位。

  第四条  学校经批准具有高等职业技术学历教育招生资格,学生在校修完规定的学业后,颁发专科(高职)学历证书。国家教育部电子注册。

  第三章 招生计划

  第五条  学校2020年面向浙江省提前招生总计划为535名,其中普高招生计划455名,单独考试招生计划80名,学制三年。具体招生计划如下表。

  35.png

  第六条 专业培养方向,具体如下。

  1.建设工程监理

  专业特色:浙江省特色专业。培养具备必需基础理论和专业知识,掌握从事工程监理领域实际工作的专业技能和岗位能力,能在建筑监理、施工等企业生产一线相关岗位从事技术及管理工作的高素质技术技能型人才。

  主要课程:建筑施工技术、建设监理职业理论与法规、建设工程质量控制与安全管理、建设工程施工组织与进度控制、建设工程投资控制与合同管理、全过程工程咨询等相关课程。

  就业范围:通过三年学习,能够成为建筑、市政等工程监理公司的监理人员,项目管理、招标代理、造价管理等咨询单位技术和管理人员,建筑施工单位的施工管理、质量检验、安全管理、资料管理等技术管理人员,与工程监理业务相关的其它单位技术和管理人员。

  2.建筑设备工程技术

  专业特色:中央财政支持高等职业学校提升专业服务能力项目专业。培养以暖通空调、建筑给排水为核心,兼顾建筑电气内容,掌握建筑设备工程专业知识和技能的高素质技术技能型人才。

  主要课程:建筑给排水工程、通风与空调工程、建筑电气、安装工程计价、安装工程施工技术与施工组织、安装BIM设计等相关课程。

  就业范围:通过三年学习,可从事设计院给排水或空调工程设计、建筑安装BIM设计与优化、建筑安装工程公司及消防工程公司的施工管理、安装工程预决算、造价咨询公司审计、建筑安装工程监理、空调工程公司的技术支持(设计预算)、销售及施工管理、企事业单位的基建管理、房地产开发公司预算审计及建设管理等相关行业的技术及管理工作。

  3.地籍测绘与土地管理

  专业特色:培养在国土、建设、测绘与地理信息、水利和交通等企事业单位从事测绘与地理信息相关工作的高素质技术技能型人才。

  主要课程:数字化测图、GIS实务、控制测量与GPS技术、不动产测绘、遥感测绘和土地利用规划等。

  就业范围:通过三年学习,可从事数字化测图、地理信息建库、遥感测绘、工程测量、地籍测量与房产测绘、土地资源调查与评价等相关行业的技术及管理工作。

  4.市政工程技术

  专业特色:国家创新发展行动计划骨干专业、浙江省优势专业。培养从事城市道路、桥梁、地铁隧道工程、管道工程施工管理、质量、监理、造价管理、资料编制与管理等工作的高素质技术技能型人才。

  主要课程:市政工程识图、道路工程、桥涵工程、市政排水管道工程、地隧工程、市政工程计价等。

  就业范围:通过三年学习,在各类施工企业担任施工管理、造价与招投标、质量管理、资料及内业管理、材料管理等工作,也可从事市政工程试验检测、安全管理工作、监理岗位、制图岗位;以及在工程管理单位从事工程管理、在工程审计单位从事工程量复核、计价管理等工作。

  5.房地产经营与管理

  专业特色:国家创新行动计划骨干专业、浙江省特色专业,住建部教指委房地产类专业指导委员会主任委员单位、国家教学资源库第二主持单位。主要培养在房地产行业从事项目策划、项目置业咨询、房地产评估和不动产投资、管理、服务等工作的高素质技术技能人才。

  主要课程:房地产经营管理、房地产经纪与实务、房地产营销与策划、房地产估价、房地产基本制度与政策、智慧园区管理。

  就业范围:通过三年学习,可从事项目策划助理、置业顾问、估价员和不动产管理人员,经过一定实践积累后成为房地产项目营销策划师、置业经理、置业咨询师、资产评估师和物业项目经理。

  6.人力资源管理

  专业特色:培养掌握人力资源管理相关理论及技能,能胜任招聘、培训、绩效薪酬、员工关系管理等岗位的高素质技术技能型人才。

  主要课程:人力资源招聘、人力资源薪酬与福利、劳动政策法规、人力资源培训实务、人力资源劳动关系实务、OFFICE软件应用等。

  就业范围:通过三年学习,学生可就职于建设行业及服务于“一带一路”基础建设的相关企业,从事人力资源招聘、培训、薪酬管理、人事档案管理等岗位。

  7.文秘(建筑文秘与档案管理)

  专业特色:培养掌握文秘办文、办会、办事等基础知识和职业技能以及具有招投标过程管理能力和建筑企业各类档案管理能力的高素质技术技能型人才。

  主要课程:秘书实务、档案管理、办公自动化、建筑应用文、建筑工程资料管理、工程项目招投标与合同管理等。

  就业范围:通过三年学习,学生可面向建设行业及服务于“一带一路”基础建设的相关企业就职办公室文员、行政助理、经营部招投标管理员、档案员、资料员等岗位。

  8.建筑工程技术(国际工程方向)(中加合作)

  专业特色:国家创新发展行动计划骨干专业、国家骨干建设专业、浙江省优势专业、重点专业。本专业与加拿大罗耶斯特文理学院合作办学,学生在国内三年由中加双方师资共同培养,部分引进的核心课程采用全英文教学或双语教学。凡通过加方引进课程的考核和英语能力测试的学生,将获得加方颁发的毕业证书并可前往加拿大留学深造。培养具备必需的基础理论和专业知识,能较好地运用英语交流和学习,能适应国内外建设工程项目施工、管理、咨询服务等需要的技术技能型人才。

  主要课程:建筑结构、工程测量、建筑施工技术、施工管理、建筑CAD、工程认知实践等相关课程。

  就业范围:通过三年学习,学生毕业后主要以国内外建设工程项目的施工现场技术与管理岗位为就业岗位,能从事国际建设工程项目实施阶段的技术、管理及咨询工作,并在较短时期内胜任国内外建设工程项目施工方、业主方及咨询方等的现场技术及管理工作。

  9.建筑电气工程技术(中美合作)

  专业特色:住建部教指委创新行动计划骨干专业。本专业与美国贝茨技术学院合作办学,学生在国内三年由中美双方师资共同培养,成绩合格获浙江建设职业技术学院建筑电气工程技术专业专科(高职)毕业证书和美国贝茨技术学院电气工程专业应用科学副学士学位。掌握建筑电气工程技术专业知识和专业技能,具有国际化视野,能够较熟练地运用英语进行学习和交流,能够从事建筑电气与智能化工程设计、施工、造价、监理、运行维护管理等工作的高素质技术技能型人才。

  主要课程:供配电技术、建筑弱电应用技术、建筑电气施工技术、安装工程计价、Commercial Electrical Design Applications、Advanced Electrical System Design等。

  就业范围:通过三年学习,主要就业于国内外工程设计院所、机电设备安装公司、装饰装修公司、房地产开发公司、工程建设监理公司、物业管理公司等单位。从事建筑电气工程设计、机电工程施工、安装工程造价、安装工程监理、电气设备的运行维护管理等工作。随着我国建筑业的国际化发展,外语能力强的建筑电气专业人才需求不断增加,就业和发展前景十分广阔。

  10.城市信息化管理(智慧城管)

  专业特色:采用计算机技术与智慧城管行业应用相结合、政校行合作的人才培养模式,培养适应智慧城管第一线需要,具有智慧城管专业技术知识和专业技能,能够从事智慧城管信息采集、数据统计、系统维护等工作的高素质技术技能人才,并且有一定的企业管理能力,能成为相关智慧城管单位或相关服务外包企业的后备管理干部的高素质技术技能型人才。

  主要课程:现代城市管理、数据库应用、城市管理信息系统、城市管理信息分析、城市管理信息项目管理、智慧城管实务、APP应用、计算机系统维护等。

  就业范围:通过三年学习,可在智慧城管企事业单位从事信息采集管理(班组长)、受理大厅受理、12319受理、运行维护等岗位工作,也可以从事网络组建与维护、网页制作网站建设相关岗位工作。

  11.建筑设计(中美合作)(要求无色盲)

  专业特色:住建部教指委创新行动计划骨干专业、浙江省特色专业。与美国贝茨技术学院合作办学项目,学生在国内三年由中美双方师资共同培养,成绩合格获浙江建设职业技术学院建筑设计技术专业专科(高职)文凭和美国建筑工程专业工学副学士学位。通过由美方教师(建筑师)结合美国建筑设计案例课堂讲授AutoCAD操作技巧及在Elevations建筑立体图里的运用等,学生从中能学到先进的建筑设计技术,具备良好的英语沟通能力,全面掌握建筑设计相关知识;熟练使用国际最新建筑设计软件及中美建筑方案设计的基本理论知识和设计技巧、建筑施工图的绘制、建筑效果图的表现及计算机绘图、建筑工程中相关专业知识等。

  主要课程:专业英语、建筑设计表现(美术等)、建筑设计基础、建筑设计原理、建筑材料与构造、单体建筑设计、群体建筑设计、AutoCAD、Photoshop、 SK、Elevations、Blueprint Reading、建筑施工图设计等。

  就业范围:通过三年学习,能从事建筑设计和项目策划、效果图和模型制作等相关技术工作,能较快地胜任国内外建筑设计、房地产开发企业等岗位的设计、咨询、效果图模型制作等技术工作。

  12.园林工程技术(要求无色弱无色盲)

  专业特色:国家创新发展行动计划骨干专业、国家骨干建设专业、浙江省优势专业。在人才培养过程中围绕园林工程设计和施工管理两大职业岗位群为主线,以岗位专项能力、职业资格综合能力、顶岗生产实践三阶段教学内容为载体,重点培养学生工程材料认知和应用、项目设计和施工图绘制、方案设计效果表现、工程计价招投标、项目施工管理、植物栽培养护六项职业技能。

  主要课程:园林工程材料构造、园林工程制图、园林计算机辅助设计、园林规划设计、园林建筑设计、园林工程设计、园林设计效果图表现、园林工程计价、园林工程项目组织管理等课程。

  就业范围:通过三年学习,主要培养能够在园林设计公司、园林工程建设施工企业和园林绿化行政管理部门,从事园林方案设计、施工管理、绿化养护、工程造价、资料管理、材料管理等工作岗位的高素质技能应用型人才。学生职业发展目标为园林景观设计师和园林工程建造师。

  第四章  报名条件与办法

  第七条  招生对象及条件。面向浙江省生源,符合2020年普通高考或单独考试招生报考条件,并已办理普通高考或单独考试招生报名手续的高中毕业生。园林工程技术专业要求无色弱无色盲,建筑设计(中美合作)专业要求无色盲。

  第八条  报名方式。采取网络报名的方式,凡符合我校提前招生申请条件的考生须在6月1日17:00前通过浙江省教育考试院指定的高职提前招生服务平台或我校招生网(http://zsw.zjjy.net/)快速通道报名。每位考生只能报考1个专业,专业志愿以网上报名截止时间为准,不得更改。考生填报时可参考下表。

34.png

  第九条  网上确认。考生在浙江省教育考试院指定的高职提前招生服务平台上提交报名信息后的次日起,务必在我校招生网(http://zsw.zjjy.net/)进行网上确认。具体如下:

  1.完善个人联系信息并确保联系信息的准确性;

  2.认真阅读《2020年高职提前招生考生承诺书》,在线确认本人承诺;

  3.身份证正反面照片;

  4.有素质特长且符合我校招生章程规定赋分的考生(务必和网上确认同一天完成),上传获奖证书原件等证明材料照片(文件格式为jpg,每个上传附件的文件大小控制在2M以内,图片要求清晰可辨认,因照片或图章不清晰无法准确辨认的,视为无效,后果由考生自负)。

  未在6月2日17:00前完成网上确认的视为放弃参加我校高职提前招生选拔资格。考生只有完成网上报名和网上确认两个操作方为报名成功。学校将对报名考生提交的信息、材料等进行审核,考生可在浙江省教育考试院指定的高职提前招生服务平台上查询本人报名审核状态,审核通过的考生方可进入选拔环节。

  第五章 选拔成绩

  第十条  我校具体选拔成绩换算如下:

  (1)普高招生考生选拔成绩

  ①中外合作专业:建筑工程技术(国际工程方向)(中加合作)、建筑电气工程技术(中美合作)、建筑设计(中美合作):

  选拔成绩(满分230分)=外语学考折算成绩*200%(60分)+语文、数学学考折算成绩总分(60分)+“3X”学考折算成绩总分(90分)+素质特长分(20分)

  ②其它专业:

  选拔成绩(满分200分)=语文、数学、外语学考折算成绩总分(90分)+“3X”学考折算成绩总分(90分)+素质特长分(20分)

  “3X”:从思想政治、历史、地理、物理、化学、生物、技术中选取学考等第最高的3门作为计分科目。

32.png

  备注:往届生技术成绩=(通用技术折算分值+信息技术折算分值)/2

  (2)单独考试招生考生选拔成绩

  选拔成绩(满分200分)=浙江省高校招生职业技能考试成绩(180分)+素质特长分(20分)

  其中工艺美术类使用完整的职业技能考试成绩,折算成满分180分;其余类别使用职业技能操作考试成绩,折算成满分180分。若考生具有两次有效职业技能考试成绩的,则就高使用。

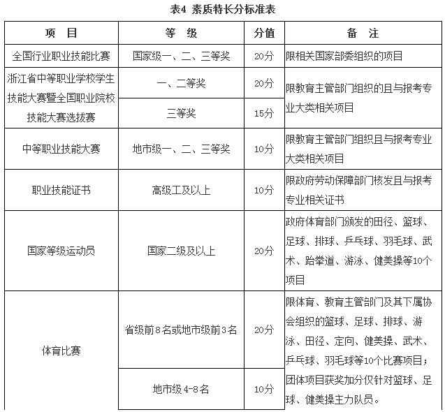
  第十一条  素质特长分。为鼓励考生全面综合发展,可根据下表标准申请素质特长分。除政府主管部门或由其委托的协会、学会主办的赛项外,其他协会、学会盖章的证书一律不认可。奖状、证书等获得时间须在高中阶段且在报名截止日期前取得,同一考生如符合多项赋分条件的,同类项赋分只取高分项,不同类项可累计赋分,赋分最高分值不超过20分。若未在6月2日17:00前上传素质特长分相关材料,视同为放弃参加素质特长分赋分。录取考生请在新生报到时递交材料原件。

  以下分值为个人项目,除体育类团体项目(限篮球、足球、健美操主力队员)按个人项目计分外,其他所有团体项目成员按个人项目分值的50%计分。

31.png

  第六章 考生录取

  第十二条  根据国家教育部和浙江省教育考试院要求,实行由浙江省教育考试院监督、学校负责体制,按公平、公正、公开的原则,择优选拔。

  第十三条  身体健康要求参照《普通高等学校招生体检工作指导意见》的相关规定体检合格。凡考生体检符合“学校可以不予录取”条款的,学校将按“不予录取”执行。学生入学后进行身体健康复查,复查不合格的学生作退学处理。

  第十四条  学校将按照“严格程序,加强管理,接受监督”的原则和“标准刚性化,程序规范化,招生办法公开化,录取结果公示化”的要求,根据普高招生考生和单独考试招生考生两类对象按计划录取。录取时,按照各专业计划数500%的录取比例,从高分到低分确定拟录取考生名单和备录取考生名单,其中前100%的考生确定为拟录取,顺延400%的考生作为备录取。

  第十五条  若选拔成绩同分时,中外合作专业的普高招生考生依次按素质特长分、外语、语文、数学、物理、历史、技术、思想政治、化学、地理、生物排序录取;其他专业的普高招生考生依次按素质特长分、语文、数学、外语、物理、历史、技术、思想政治、化学、地理、生物排序录取。上述排序后仍有同分同名次的情况,则普通高中综合素质评价结果等级高的考生优先录取;高中阶段具备相关选修课程学分或相关选修课程成绩优良的,在同等条件下优先录取。单独考试招生考生依次按素质特长分、职业技能考试折算分进行排序录取。

  第十六条  学校招生与就业处负责将经学校确定的拟录取考生名单和备录取考生名单报送至浙江教育考试院指定的高职提前招生服务平台上进行公示。考生在规定时间内登陆服务平台查询本人所报考各院校(专业)录取情况。被拟录取的考生,可选定其中1所院校(专业)作为录取结果。考生一轮选择结束后,已被正式录取考生的其他学校拟录和备录资格随之失效。院校的缺额计划再按上述流程,根据备录顺序递补。备录考生根据录取进程、待转为拟录取后再登录服务平台选定录取学校。未在规定时间内登陆服务平台选定录取学校的考生视为自动放弃该批次所有拟录取资格。

  第十七条  若某专业实际报考人数低于该专业招生计划100%,则按照参加该专业实际报考人数的95%确定拟录取名单(遇小数则按四舍五入取整),不再设置备录考生。

  第十八条  学院根据考生选择结果确定正式录取名单,并按规定在学校招生网进行公示,同时上报省教育考试院审核、备案、办理录取手续。

  第十九条  学校对思想政治品德考核不合格考生,不予录取。

  第二十条  凡被我校提前录取的考生信息上报浙江省教育考试院审批备案,其他院校不再录取。已录取的考生不得参加当年高考和单独招生考试。

  第二十一条  凡被我校提前招生录取的考生,转专业详见《浙江建设职业技术学院学生转专业管理办法》。

  第七章 招生监督

  第二十二条 学校纪检监察室对招生录取全过程进行监督;自觉接受省级招生主管部门和社会的监督。学校招生监督电话: 0571-82606927。

  第二十三条  根据教育部第36号规定,考生有下列情形之一的,应当如实记入其考试诚信档案。下列行为在报名阶段发现的,取消报考资格;在入学前发现的,取消入学资格;入学后发现的,取消录取资格或者学籍;毕业后发现的,由教育行政部门宣布学历、学位证书无效,责令收回或者予以没收;涉嫌犯罪的,依法移送司法机关处理。

  (1)提供虚假姓名、年龄、民族、户籍等个人信息,伪造、非法获得证件、成绩证明、荣誉证书等,骗取报名资格、享受优惠政策的;

  (2)在综合素质评价、相关申请材料中提供虚假材料、影响录取结果的;

  (3)冒名顶替入学,由他人替考入学或者取得优惠资格的;

  (4)其他严重违反高校招生规定的弄虚作假行为。

  第八章  其  他

  第二十四条  实施进程安排(如有变动,以省教育考试院和学校招生网公布为准)

30.png

  第二十五条  学校招生网为学校发布提前招生事宜的官方网站,一切信息以官方网站发布为准,因考生自身原因未能及时了解我校发布信息的后果由考生自负。

  第二十六条  学校的学费、住宿费等收费将严格执行浙江省高校收费的标准和有关规定。

  第二十七条 学校建立了完善的优秀学生奖学金制度和困难学生资助制度。设有国家奖学金、国家助学金、优秀学生奖学金、企业奖学金、单项奖学金。实行了国家助学贷款、勤工助学、困难补助等资助政策,建立了大学新生“绿色通道”制度。

  第二十八条  招生联系方式:杭州市萧山高教园区浙江建设职业技术学院招生与就业处,邮政编码:311231。

  招生咨询电话: 0571-82871234,82606765。

  学校招生网:http://zsw.zjjy.net/。

  第九章  附  则

  第二十九条  本章程若有与国家相关政策不一致之处,以国家和上级有关政策为准。

  第三十条 本章程由学校提前招生工作领导小组负责解释,如因疫情防控需要,须对有关安排进行适时调整的,则另行通知。


浙江建设职业技术学院2020年提前招生章程

2022-06-22 12:56:04

  第一章  总  则

  第一条  依据《国务院关于深化考试招生制度改革的实施意见》、《浙江省深化高校考试招生制度综合改革试点方案》、《浙江省高职提前招生试点管理暂行办法》精神,结合当前新型冠状病毒肺炎疫情防控工作相关要求和学校实际情况,特制订本章程。

  第二章 学校概况

  第二条  学校全称为浙江建设职业技术学院,国标代码12862、省标代码0052。办学地点:杭州校区地址为杭州市萧山高教园区、上虞校区地址为绍兴市上虞区。

  第三条  学校是经浙江省政府批准的首批公办全日制普通高等职业技术学院,是“中国特色高水平高职学校和专业建设计划”建设单位(高水平专业群A档)、国家优质高职院校、国家骨干高职院校、教育部高职高专院校人才培养工作水平评估优秀院校、全国首批100所现代学徒制试点单位、全国毕业生就业典型经验高校、全国高职院校服务贡献50强、全国高职院校育人成效50强、全国国防教育特色校和全国定向培养士官试点院校,是浙江省示范性高职院校、浙江省首批数字校园示范校、浙江省高校文化校园建设试点单位。

  第四条  学校经批准具有高等职业技术学历教育招生资格,学生在校修完规定的学业后,颁发专科(高职)学历证书。国家教育部电子注册。

  第三章 招生计划

  第五条  学校2020年面向浙江省提前招生总计划为535名,其中普高招生计划455名,单独考试招生计划80名,学制三年。具体招生计划如下表。

  35.png

  第六条 专业培养方向,具体如下。

  1.建设工程监理

  专业特色:浙江省特色专业。培养具备必需基础理论和专业知识,掌握从事工程监理领域实际工作的专业技能和岗位能力,能在建筑监理、施工等企业生产一线相关岗位从事技术及管理工作的高素质技术技能型人才。

  主要课程:建筑施工技术、建设监理职业理论与法规、建设工程质量控制与安全管理、建设工程施工组织与进度控制、建设工程投资控制与合同管理、全过程工程咨询等相关课程。

  就业范围:通过三年学习,能够成为建筑、市政等工程监理公司的监理人员,项目管理、招标代理、造价管理等咨询单位技术和管理人员,建筑施工单位的施工管理、质量检验、安全管理、资料管理等技术管理人员,与工程监理业务相关的其它单位技术和管理人员。

  2.建筑设备工程技术

  专业特色:中央财政支持高等职业学校提升专业服务能力项目专业。培养以暖通空调、建筑给排水为核心,兼顾建筑电气内容,掌握建筑设备工程专业知识和技能的高素质技术技能型人才。

  主要课程:建筑给排水工程、通风与空调工程、建筑电气、安装工程计价、安装工程施工技术与施工组织、安装BIM设计等相关课程。

  就业范围:通过三年学习,可从事设计院给排水或空调工程设计、建筑安装BIM设计与优化、建筑安装工程公司及消防工程公司的施工管理、安装工程预决算、造价咨询公司审计、建筑安装工程监理、空调工程公司的技术支持(设计预算)、销售及施工管理、企事业单位的基建管理、房地产开发公司预算审计及建设管理等相关行业的技术及管理工作。

  3.地籍测绘与土地管理

  专业特色:培养在国土、建设、测绘与地理信息、水利和交通等企事业单位从事测绘与地理信息相关工作的高素质技术技能型人才。

  主要课程:数字化测图、GIS实务、控制测量与GPS技术、不动产测绘、遥感测绘和土地利用规划等。

  就业范围:通过三年学习,可从事数字化测图、地理信息建库、遥感测绘、工程测量、地籍测量与房产测绘、土地资源调查与评价等相关行业的技术及管理工作。

  4.市政工程技术

  专业特色:国家创新发展行动计划骨干专业、浙江省优势专业。培养从事城市道路、桥梁、地铁隧道工程、管道工程施工管理、质量、监理、造价管理、资料编制与管理等工作的高素质技术技能型人才。

  主要课程:市政工程识图、道路工程、桥涵工程、市政排水管道工程、地隧工程、市政工程计价等。

  就业范围:通过三年学习,在各类施工企业担任施工管理、造价与招投标、质量管理、资料及内业管理、材料管理等工作,也可从事市政工程试验检测、安全管理工作、监理岗位、制图岗位;以及在工程管理单位从事工程管理、在工程审计单位从事工程量复核、计价管理等工作。

  5.房地产经营与管理

  专业特色:国家创新行动计划骨干专业、浙江省特色专业,住建部教指委房地产类专业指导委员会主任委员单位、国家教学资源库第二主持单位。主要培养在房地产行业从事项目策划、项目置业咨询、房地产评估和不动产投资、管理、服务等工作的高素质技术技能人才。

  主要课程:房地产经营管理、房地产经纪与实务、房地产营销与策划、房地产估价、房地产基本制度与政策、智慧园区管理。

  就业范围:通过三年学习,可从事项目策划助理、置业顾问、估价员和不动产管理人员,经过一定实践积累后成为房地产项目营销策划师、置业经理、置业咨询师、资产评估师和物业项目经理。

  6.人力资源管理

  专业特色:培养掌握人力资源管理相关理论及技能,能胜任招聘、培训、绩效薪酬、员工关系管理等岗位的高素质技术技能型人才。

  主要课程:人力资源招聘、人力资源薪酬与福利、劳动政策法规、人力资源培训实务、人力资源劳动关系实务、OFFICE软件应用等。

  就业范围:通过三年学习,学生可就职于建设行业及服务于“一带一路”基础建设的相关企业,从事人力资源招聘、培训、薪酬管理、人事档案管理等岗位。

  7.文秘(建筑文秘与档案管理)

  专业特色:培养掌握文秘办文、办会、办事等基础知识和职业技能以及具有招投标过程管理能力和建筑企业各类档案管理能力的高素质技术技能型人才。

  主要课程:秘书实务、档案管理、办公自动化、建筑应用文、建筑工程资料管理、工程项目招投标与合同管理等。

  就业范围:通过三年学习,学生可面向建设行业及服务于“一带一路”基础建设的相关企业就职办公室文员、行政助理、经营部招投标管理员、档案员、资料员等岗位。

  8.建筑工程技术(国际工程方向)(中加合作)

  专业特色:国家创新发展行动计划骨干专业、国家骨干建设专业、浙江省优势专业、重点专业。本专业与加拿大罗耶斯特文理学院合作办学,学生在国内三年由中加双方师资共同培养,部分引进的核心课程采用全英文教学或双语教学。凡通过加方引进课程的考核和英语能力测试的学生,将获得加方颁发的毕业证书并可前往加拿大留学深造。培养具备必需的基础理论和专业知识,能较好地运用英语交流和学习,能适应国内外建设工程项目施工、管理、咨询服务等需要的技术技能型人才。

  主要课程:建筑结构、工程测量、建筑施工技术、施工管理、建筑CAD、工程认知实践等相关课程。

  就业范围:通过三年学习,学生毕业后主要以国内外建设工程项目的施工现场技术与管理岗位为就业岗位,能从事国际建设工程项目实施阶段的技术、管理及咨询工作,并在较短时期内胜任国内外建设工程项目施工方、业主方及咨询方等的现场技术及管理工作。

  9.建筑电气工程技术(中美合作)

  专业特色:住建部教指委创新行动计划骨干专业。本专业与美国贝茨技术学院合作办学,学生在国内三年由中美双方师资共同培养,成绩合格获浙江建设职业技术学院建筑电气工程技术专业专科(高职)毕业证书和美国贝茨技术学院电气工程专业应用科学副学士学位。掌握建筑电气工程技术专业知识和专业技能,具有国际化视野,能够较熟练地运用英语进行学习和交流,能够从事建筑电气与智能化工程设计、施工、造价、监理、运行维护管理等工作的高素质技术技能型人才。

  主要课程:供配电技术、建筑弱电应用技术、建筑电气施工技术、安装工程计价、Commercial Electrical Design Applications、Advanced Electrical System Design等。

  就业范围:通过三年学习,主要就业于国内外工程设计院所、机电设备安装公司、装饰装修公司、房地产开发公司、工程建设监理公司、物业管理公司等单位。从事建筑电气工程设计、机电工程施工、安装工程造价、安装工程监理、电气设备的运行维护管理等工作。随着我国建筑业的国际化发展,外语能力强的建筑电气专业人才需求不断增加,就业和发展前景十分广阔。

  10.城市信息化管理(智慧城管)

  专业特色:采用计算机技术与智慧城管行业应用相结合、政校行合作的人才培养模式,培养适应智慧城管第一线需要,具有智慧城管专业技术知识和专业技能,能够从事智慧城管信息采集、数据统计、系统维护等工作的高素质技术技能人才,并且有一定的企业管理能力,能成为相关智慧城管单位或相关服务外包企业的后备管理干部的高素质技术技能型人才。

  主要课程:现代城市管理、数据库应用、城市管理信息系统、城市管理信息分析、城市管理信息项目管理、智慧城管实务、APP应用、计算机系统维护等。

  就业范围:通过三年学习,可在智慧城管企事业单位从事信息采集管理(班组长)、受理大厅受理、12319受理、运行维护等岗位工作,也可以从事网络组建与维护、网页制作网站建设相关岗位工作。

  11.建筑设计(中美合作)(要求无色盲)

  专业特色:住建部教指委创新行动计划骨干专业、浙江省特色专业。与美国贝茨技术学院合作办学项目,学生在国内三年由中美双方师资共同培养,成绩合格获浙江建设职业技术学院建筑设计技术专业专科(高职)文凭和美国建筑工程专业工学副学士学位。通过由美方教师(建筑师)结合美国建筑设计案例课堂讲授AutoCAD操作技巧及在Elevations建筑立体图里的运用等,学生从中能学到先进的建筑设计技术,具备良好的英语沟通能力,全面掌握建筑设计相关知识;熟练使用国际最新建筑设计软件及中美建筑方案设计的基本理论知识和设计技巧、建筑施工图的绘制、建筑效果图的表现及计算机绘图、建筑工程中相关专业知识等。

  主要课程:专业英语、建筑设计表现(美术等)、建筑设计基础、建筑设计原理、建筑材料与构造、单体建筑设计、群体建筑设计、AutoCAD、Photoshop、 SK、Elevations、Blueprint Reading、建筑施工图设计等。

  就业范围:通过三年学习,能从事建筑设计和项目策划、效果图和模型制作等相关技术工作,能较快地胜任国内外建筑设计、房地产开发企业等岗位的设计、咨询、效果图模型制作等技术工作。

  12.园林工程技术(要求无色弱无色盲)

  专业特色:国家创新发展行动计划骨干专业、国家骨干建设专业、浙江省优势专业。在人才培养过程中围绕园林工程设计和施工管理两大职业岗位群为主线,以岗位专项能力、职业资格综合能力、顶岗生产实践三阶段教学内容为载体,重点培养学生工程材料认知和应用、项目设计和施工图绘制、方案设计效果表现、工程计价招投标、项目施工管理、植物栽培养护六项职业技能。

  主要课程:园林工程材料构造、园林工程制图、园林计算机辅助设计、园林规划设计、园林建筑设计、园林工程设计、园林设计效果图表现、园林工程计价、园林工程项目组织管理等课程。

  就业范围:通过三年学习,主要培养能够在园林设计公司、园林工程建设施工企业和园林绿化行政管理部门,从事园林方案设计、施工管理、绿化养护、工程造价、资料管理、材料管理等工作岗位的高素质技能应用型人才。学生职业发展目标为园林景观设计师和园林工程建造师。

  第四章  报名条件与办法

  第七条  招生对象及条件。面向浙江省生源,符合2020年普通高考或单独考试招生报考条件,并已办理普通高考或单独考试招生报名手续的高中毕业生。园林工程技术专业要求无色弱无色盲,建筑设计(中美合作)专业要求无色盲。

  第八条  报名方式。采取网络报名的方式,凡符合我校提前招生申请条件的考生须在6月1日17:00前通过浙江省教育考试院指定的高职提前招生服务平台或我校招生网(http://zsw.zjjy.net/)快速通道报名。每位考生只能报考1个专业,专业志愿以网上报名截止时间为准,不得更改。考生填报时可参考下表。

34.png

  第九条  网上确认。考生在浙江省教育考试院指定的高职提前招生服务平台上提交报名信息后的次日起,务必在我校招生网(http://zsw.zjjy.net/)进行网上确认。具体如下:

  1.完善个人联系信息并确保联系信息的准确性;

  2.认真阅读《2020年高职提前招生考生承诺书》,在线确认本人承诺;

  3.身份证正反面照片;

  4.有素质特长且符合我校招生章程规定赋分的考生(务必和网上确认同一天完成),上传获奖证书原件等证明材料照片(文件格式为jpg,每个上传附件的文件大小控制在2M以内,图片要求清晰可辨认,因照片或图章不清晰无法准确辨认的,视为无效,后果由考生自负)。

  未在6月2日17:00前完成网上确认的视为放弃参加我校高职提前招生选拔资格。考生只有完成网上报名和网上确认两个操作方为报名成功。学校将对报名考生提交的信息、材料等进行审核,考生可在浙江省教育考试院指定的高职提前招生服务平台上查询本人报名审核状态,审核通过的考生方可进入选拔环节。

  第五章 选拔成绩

  第十条  我校具体选拔成绩换算如下:

  (1)普高招生考生选拔成绩

  ①中外合作专业:建筑工程技术(国际工程方向)(中加合作)、建筑电气工程技术(中美合作)、建筑设计(中美合作):

  选拔成绩(满分230分)=外语学考折算成绩*200%(60分)+语文、数学学考折算成绩总分(60分)+“3X”学考折算成绩总分(90分)+素质特长分(20分)

  ②其它专业:

  选拔成绩(满分200分)=语文、数学、外语学考折算成绩总分(90分)+“3X”学考折算成绩总分(90分)+素质特长分(20分)

  “3X”:从思想政治、历史、地理、物理、化学、生物、技术中选取学考等第最高的3门作为计分科目。

32.png

  备注:往届生技术成绩=(通用技术折算分值+信息技术折算分值)/2

  (2)单独考试招生考生选拔成绩

  选拔成绩(满分200分)=浙江省高校招生职业技能考试成绩(180分)+素质特长分(20分)

  其中工艺美术类使用完整的职业技能考试成绩,折算成满分180分;其余类别使用职业技能操作考试成绩,折算成满分180分。若考生具有两次有效职业技能考试成绩的,则就高使用。

  第十一条  素质特长分。为鼓励考生全面综合发展,可根据下表标准申请素质特长分。除政府主管部门或由其委托的协会、学会主办的赛项外,其他协会、学会盖章的证书一律不认可。奖状、证书等获得时间须在高中阶段且在报名截止日期前取得,同一考生如符合多项赋分条件的,同类项赋分只取高分项,不同类项可累计赋分,赋分最高分值不超过20分。若未在6月2日17:00前上传素质特长分相关材料,视同为放弃参加素质特长分赋分。录取考生请在新生报到时递交材料原件。

  以下分值为个人项目,除体育类团体项目(限篮球、足球、健美操主力队员)按个人项目计分外,其他所有团体项目成员按个人项目分值的50%计分。

31.png

  第六章 考生录取

  第十二条  根据国家教育部和浙江省教育考试院要求,实行由浙江省教育考试院监督、学校负责体制,按公平、公正、公开的原则,择优选拔。

  第十三条  身体健康要求参照《普通高等学校招生体检工作指导意见》的相关规定体检合格。凡考生体检符合“学校可以不予录取”条款的,学校将按“不予录取”执行。学生入学后进行身体健康复查,复查不合格的学生作退学处理。

  第十四条  学校将按照“严格程序,加强管理,接受监督”的原则和“标准刚性化,程序规范化,招生办法公开化,录取结果公示化”的要求,根据普高招生考生和单独考试招生考生两类对象按计划录取。录取时,按照各专业计划数500%的录取比例,从高分到低分确定拟录取考生名单和备录取考生名单,其中前100%的考生确定为拟录取,顺延400%的考生作为备录取。

  第十五条  若选拔成绩同分时,中外合作专业的普高招生考生依次按素质特长分、外语、语文、数学、物理、历史、技术、思想政治、化学、地理、生物排序录取;其他专业的普高招生考生依次按素质特长分、语文、数学、外语、物理、历史、技术、思想政治、化学、地理、生物排序录取。上述排序后仍有同分同名次的情况,则普通高中综合素质评价结果等级高的考生优先录取;高中阶段具备相关选修课程学分或相关选修课程成绩优良的,在同等条件下优先录取。单独考试招生考生依次按素质特长分、职业技能考试折算分进行排序录取。

  第十六条  学校招生与就业处负责将经学校确定的拟录取考生名单和备录取考生名单报送至浙江教育考试院指定的高职提前招生服务平台上进行公示。考生在规定时间内登陆服务平台查询本人所报考各院校(专业)录取情况。被拟录取的考生,可选定其中1所院校(专业)作为录取结果。考生一轮选择结束后,已被正式录取考生的其他学校拟录和备录资格随之失效。院校的缺额计划再按上述流程,根据备录顺序递补。备录考生根据录取进程、待转为拟录取后再登录服务平台选定录取学校。未在规定时间内登陆服务平台选定录取学校的考生视为自动放弃该批次所有拟录取资格。

  第十七条  若某专业实际报考人数低于该专业招生计划100%,则按照参加该专业实际报考人数的95%确定拟录取名单(遇小数则按四舍五入取整),不再设置备录考生。

  第十八条  学院根据考生选择结果确定正式录取名单,并按规定在学校招生网进行公示,同时上报省教育考试院审核、备案、办理录取手续。

  第十九条  学校对思想政治品德考核不合格考生,不予录取。

  第二十条  凡被我校提前录取的考生信息上报浙江省教育考试院审批备案,其他院校不再录取。已录取的考生不得参加当年高考和单独招生考试。

  第二十一条  凡被我校提前招生录取的考生,转专业详见《浙江建设职业技术学院学生转专业管理办法》。

  第七章 招生监督

  第二十二条 学校纪检监察室对招生录取全过程进行监督;自觉接受省级招生主管部门和社会的监督。学校招生监督电话: 0571-82606927。

  第二十三条  根据教育部第36号规定,考生有下列情形之一的,应当如实记入其考试诚信档案。下列行为在报名阶段发现的,取消报考资格;在入学前发现的,取消入学资格;入学后发现的,取消录取资格或者学籍;毕业后发现的,由教育行政部门宣布学历、学位证书无效,责令收回或者予以没收;涉嫌犯罪的,依法移送司法机关处理。

  (1)提供虚假姓名、年龄、民族、户籍等个人信息,伪造、非法获得证件、成绩证明、荣誉证书等,骗取报名资格、享受优惠政策的;

  (2)在综合素质评价、相关申请材料中提供虚假材料、影响录取结果的;

  (3)冒名顶替入学,由他人替考入学或者取得优惠资格的;

  (4)其他严重违反高校招生规定的弄虚作假行为。

  第八章  其  他

  第二十四条  实施进程安排(如有变动,以省教育考试院和学校招生网公布为准)

30.png

  第二十五条  学校招生网为学校发布提前招生事宜的官方网站,一切信息以官方网站发布为准,因考生自身原因未能及时了解我校发布信息的后果由考生自负。

  第二十六条  学校的学费、住宿费等收费将严格执行浙江省高校收费的标准和有关规定。

  第二十七条 学校建立了完善的优秀学生奖学金制度和困难学生资助制度。设有国家奖学金、国家助学金、优秀学生奖学金、企业奖学金、单项奖学金。实行了国家助学贷款、勤工助学、困难补助等资助政策,建立了大学新生“绿色通道”制度。

  第二十八条  招生联系方式:杭州市萧山高教园区浙江建设职业技术学院招生与就业处,邮政编码:311231。

  招生咨询电话: 0571-82871234,82606765。

  学校招生网:http://zsw.zjjy.net/。

  第九章  附  则

  第二十九条  本章程若有与国家相关政策不一致之处,以国家和上级有关政策为准。

  第三十条 本章程由学校提前招生工作领导小组负责解释,如因疫情防控需要,须对有关安排进行适时调整的,则另行通知。